首页
新闻动态
通知公告
公示
机构设置
处领导
师资科
人事科
师德建设科
专家管理科
劳资科
社保科
博士后管理办公室
人事档案部
人事政策
师资建设
人事管理
人才服务
薪酬管理
社保服务
办事指南
师资建设
人事管理
人才服务
薪酬管理
社保服务
下载专区
师资建设
人事管理
人才服务
薪酬管理
社保服务
博士后
新闻动态
通知公告
流动站简介
政策文件
办事指南
下载专区
支部建设
组织机构
支部动态
首页
新闻动态
通知公告
公示
机构设置
处领导
师资科
人事科
师德建设科
专家管理科
劳资科
社保科
博士后管理办公室
人事档案部
人事政策
师资建设
人事管理
人才服务
薪酬管理
社保服务
办事指南
师资建设
人事管理
人才服务
薪酬管理
社保服务
下载专区
师资建设
人事管理
人才服务
薪酬管理
社保服务
博士后
新闻动态
通知公告
流动站简介
政策文件
办事指南
下载专区
支部建设
组织机构
支部动态
通知公告
首页
>
通知公告
>
正文
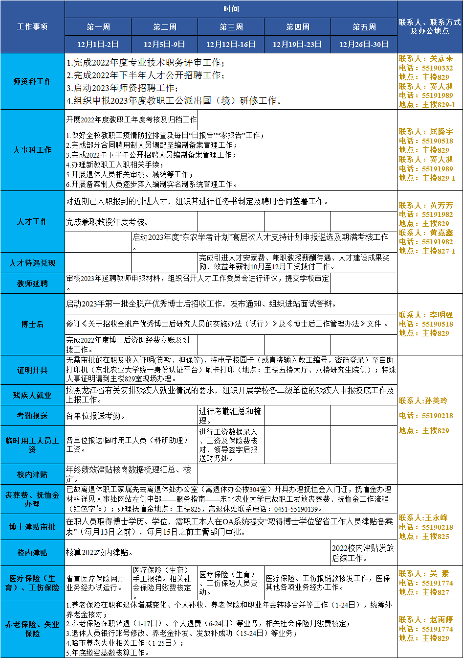
2022年12月人事处(党委教师工作部)工作计划表
2022-11-28
[返回]